03-20
15日暴涨近三倍,"妖股"主动提示股价泡沫化
"妖股"合富中国(603122.SH)股价15日暴涨近三倍,与公司连年亏损的基本面严重背离。
15个交易日涨超290%
11月20日,合富中国复牌后再度涨停,创出历史新高。停牌前,该公司股价在14个交易日录得12个涨停板。10月28日~11月20日期间,该公司股价累计上涨291.92%。

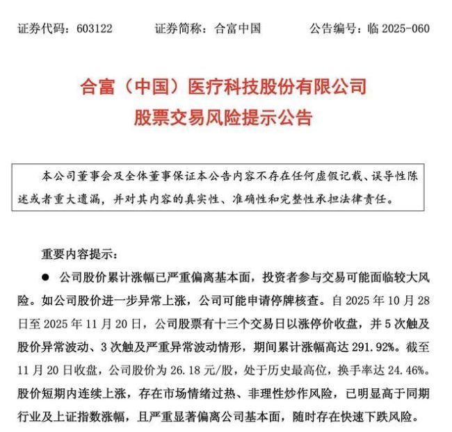
20日晚间,该公司再度发布风险提示公告称,公司股价累计涨幅已严重偏离基本面,存在明显泡沫化特征,击鼓传花效应明显,投资者参与交易可能面临较大风险。如公司股价进一步异常上涨,公司可能申请停牌核查。

从龙虎榜情况来看,买卖前5名均为券商营业部席位,游资炒作迹象明显,参与者多为自然人、中小投资者等。
而股价暴涨的背后,合富中国业绩持续下滑,并处于亏损状态。该公司也称,短期经营业绩面临一定压力,存在业绩波动的风险,目前股价涨幅与公司经营情况严重偏离。
在投资者看来,合富中国此轮上涨可能与近期A股市场“看名字炒股”非理性现象有关,同期,人民同泰(600829.SH)、安泰集团(600408.SH)、胜利股份(000407.SZ)等股票简称寓意较好的个股均出现短期暴涨。
合富集团是目前唯一一家两岸双上市的医疗企业,旗下合富医疗控股股份有限公司于中国台湾证券柜台买卖中心上柜(股票简称:合富KY;股票代码:4745),合富中国于2022年2月16日在沪市主板上市。
多年业绩持续下滑
在股价连续暴涨的背后,合富中国业绩下滑并出现亏损。
今年前三季度,合富中国实现营收5.49亿元,同比下滑22.80%;归母净利润亏损约1238.62万元,同比下滑146.65%。其中,第三季度实现营收1.81亿元,同比下降21.27%;归母净利润亏损504.80万元,同比大降225.26%。
对于业绩下滑的原因,合富中国称,主要系受国内宏观形势变动,以及集中采购降价等医疗行业政策调整的影响,公司面向医院客户的产品采购单价有所下调,叠加同期订单采购量较上年出现缩减,导致公司销售收入与利润水平同步下滑。
合富中国的业绩下滑已持续两年多时间。在A股上市第二年便出现业绩下滑,2023年度营收和归母净利润分别同比下滑14.62%、42.96%,2024年度业绩持续下滑,营收和归母净利润分别同比下滑14.05%、41.58%。
11月7日晚间,合富中国发布公告称,该公司2025年1~10月合并营业收入5.87亿元,同比下降23.91%。
对于非理性炒作乱象,证券日报发布评论文章,2025年以来,A股市场非理性炒作时有发生,从“龙字辈”“蛇年概念”,到马年的“玄学叙事”,从借壳传闻炒作到名称谐音、数字偏好的无厘头投机,脱离基本面的资金狂欢多次扰乱市场生态。这种脱离公司基本面的非理性投资,严重侵蚀着资本市场的内在稳定性。
(责任编辑:zx0600)
免责声明:本文转载自其它媒体,转载目的在于传递更多信息,并不代表本网赞同其观点和对其真实性负责,亦不负任何法律责任。 本站所有资源全部收集于互联网,分享目的仅供大家学习与参考,如有版权或知识产权侵犯等,请给我们留言。




2025-11-21